Реализация\пример обменов API и Http сервисов 1С с 3pl ART Logistik
Данный пример значительно ускорит написание обмена интеграции 1С с 3pl ART Logistik.
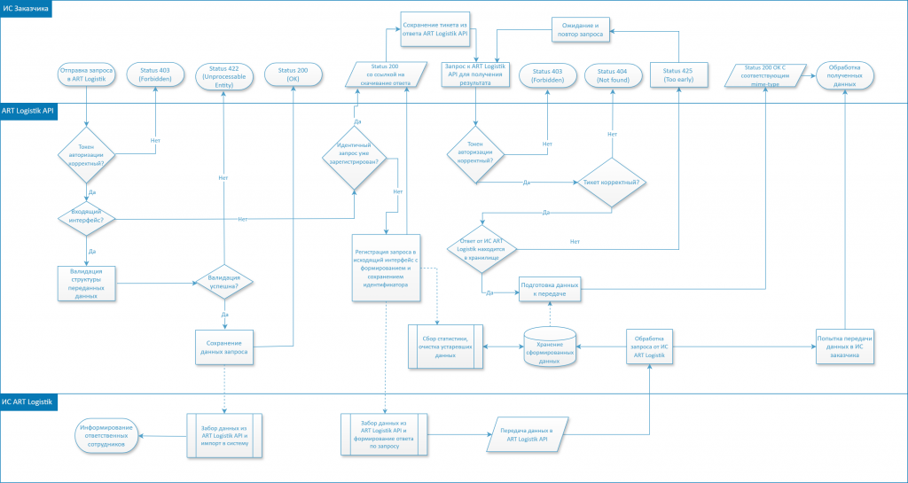
Для отправки данных о поставке в систему ART Logistik и отслеживания статуса поставки используется HTTP API ART Logistik.
Документация API ART Logistik:
https://api-prod.arvato.ru/index.html
Документация OpenAPI:
https://api-prod.arvato.ru/resources/openapi/openapi.json
- 
	- Аутентификация
 
- Доступ к API точкам осуществляется с использованием JWT токена.
- Время жизни JWT токена: 24 часа (API отдает значение «3600»)
- Получение и обновление токена выполняется через API точку /account/login.
- Для аутентификации требуется передача логина и пароля в теле запроса.
Документация API точки аутентификации:
https://api-prod.arvato.ru/index.html?lang=ru#/login/login
В теле запроса передаются логин и пароль. В заголовках ответа приходит JWT токен (заголовок authorization) и время жизни токена в секундах (заголовок expires).
Для аутентификации при использовании API точек ART Logistik необходимо передавать JWT токен (вместе со схемой Bearer) в заголовке запроса Authorization.
При разработке этапа B2B использовался следующий подход:
«Токен хранится в параметрах сеанса. На данный момент токен обновляется при срабатывании регламентного задания.»
- 
	- API Content Type
 
API ART Logistik поддерживает обмен данными в формате JSON (application/json) и XML (application/xml). Согласование типа формата происходит посредствам использования заголовков запроса:
- Content-Type заголовок для указания передаваемого типа;
- Accept заголовок для указания ожидаемого типа.
- 
	- Входящие интерфейсы (исходящие для 1С)
 
Входящие интерфейсы – это набор API точек для передачи данных или заданий в систему ART Logistik.
Используемые HTTP методы, типы данных параметров запросов и статусы ответов от этих точек описаны в OpenAPI документации. Внимание на эти детали при описании точек уделяться не будет.
- Отправка данных о заказах 050325
API точка: /order/import
Данная точка используется для отправки заказа клиента. Точка принимает POST-запрос с данными клиента и заказа из документа 1С «ЗаказКлиента» (маппинг полей описан ниже по ссылке на таблицу 1). Результатом вызова точки является загрузка заказа клиента в систему и последующее выполнение этого заказа (сборка и отгрузка).
Запрос с параметром «CREATE» отправляется в Арвато в двух случаях:
- 
	- Отправка нового заказа
- Отправка измененного заказа
 
Запрос с параметром «CANCEL» отправляется в Арвато в случае отмены заказа.
Условия отправки отмены заказа будут описаны в другом ТЗ.
При отправке запроса на создание, изменение или отмену заказа в Арвато, создается запись в РС «Arvato_ОтправкаЗаказаЛог», в которой записывается номер заказа, текст запроса, текст ответа, время получения ответа, параметр (“CREATE” или “CANCEL”), статус отправки заказа (“OK” или “ERROR”).
Структура РС «Arvato_ОтправкаЗаказаЛог» описана ниже.
Детали по работе метода:
- На каждый физический товар необходимо передавать отдельную строку в запросе заказа. Это значит одном в массиве <order-row> на каждый уникальный КМ и везде <amount> будет 1.
- До наступления статуса заказа «FULFILLMENT_STARTED» можно обновить заказ. Для этого отсылается новый заказ полностью. При обновлении можно убирать позиции и менять адрес доставки.
- После наступления «FULFILLMENT_STARTED» и до наступления статуса заказа «SHIPPED» можно отменить заказ полностью. Важно: отменить можно не системно, а только сообщением менеджеру.
- Если способ доставки «Самовывоз», то для таких заказов в необходимо передавать адрес ТЦ/ адрес склада ТЦ.
- Для передачи индекса, региона, города, адреса и ID ПВЗ для курьерских заказов в Арвато, необходимо доработать парсинг/получение адреса из Битрикса в 1С. Данная доработка будет выделена в отдельную задачу.
Документация API точки:
https://api-prod.arvato.ru/index.html?lang=ru#/customer%20orders/importOrders
Внешняя таблица № 1. Подробное описание полей API, описание входных данных точки отправки данных о заказах:
https://docs.google.com/spreadsheets/d/1BzKaYMxqXkHB-_i-_tPCCIroQ0V_8zarg8MtwdY_MEs/edit?gid=269908384#gid=269908384
При формировании запроса необходимо передавать следующие параметры:
- <order date=""> - ЗаказКлиента.Дата
- <nr="string"> - ЗаказКлиента.Номер
- <type><link href=""> - ID из спр «Arvato_ТипЗаказа»
- <action><link href=""> - ID из спр «Arvato_ДействияСЗаказом»; зависит от действия с заказом
- <customer nr=""> - Партнер.Код/Контрагент.Код
- <customer nr=""><index> - Индекс адреса доставки
- <customer nr=""><person><lastname> - ЗаказКлиента.Клиент (ФИО или Фамилия получателя)
- <customer nr=""><phone> - ЗаказКлиента.СК_ТелефонПолучателя
- <customer nr=""><region> - Регион адреса доставки
- <customer nr=""><settlement> - Город адреса доставки
- <customer nr=""><street> - Остаточная информация в адресе (улица, дом, квартира)
- <shipping-cost> - Стоимость доставки, которую должен заплатить клиент из ТЧ ЗаказКлиента.Товары.Сумма
- <doc-parameter>"" - ЗаказКлиента.СК_ТрекНомер
- <doc-parameter param-name=""> – передаем строку: "tracking-number"
- <doc-parameter param-type=""> - передаем строку: "2"
- <shipping-method><link href=""> - сопоставляем ЗаказКлиента.Склад со спр «Arvato_СпособОтгрузки», передаем ID из спр «Arvato_СпособОтгрузки»
- <shipping-method><postamat-nr> - ID ПВЗ
- <order-row><amount> - ЗаказКлиента.Товары.КоличествоУпаковок (На каждый товар в заказе передавать отдельную строку)
- <order-row><nds-sum> - ЗаказКлиента.Товары.СуммаНДС (Сумма НДС по каждой строке с товаром)
- <order-row> <product nr=""> - сопоставляем ЗаказКлиента.Товары.Характеристика с РС ШтрихкодыНоменклатуры, передаем значение Штрихкода из РС
- <order-row><sum> - ЗаказКлиента.Товары.СуммаСНДС (Сумма, которую человек должен заплатить за товар, На каждый товар в заказе передавать отдельную строку)
Проверено на следующих конфигурациях и релизах:
- 1С:ERP Управление предприятием 2, релизы 2.5.24.65
- Управление торговлей, редакция 11, релизы 11.5.24.65
Вступайте в нашу телеграмм-группу Инфостарт
 
                                 
                                     
                                    