Многие помнят, какой технологический прорыв принес релиз «1С:Документооборот 2.0» в 2015 году, а затем и обновление до версии 2.1. Новый интерфейс, переработанная логика обработки файлов и множество удобных функций надолго стали стандартом для тысяч компаний.
Следующего большого шага пришлось ждать почти 8 лет. В январе 2024 года вышла редакция «1С:Документооборот 3.0», которая предложила кардинально новый дизайн, переработанную систему прав, ускоренные бизнес-процессы и расширенные инструменты для совместной работы.
Несмотря на очевидные преимущества, многие компании продолжают работать на «двойке» и не спешат обновляться. Наш опыт показывает, что одна из главных причин — это страх перед сложностями переноса данных. Сотрудники опасаются, что масштабное обновление приведет к простоям в работе, срыву сроков по задачам и нарушению отлаженных бизнес-процессов.
Однако реальность такова, что переход на новую версию — это лишь вопрос времени. Рано или поздно большинство пользователей перейдет на «1С:Документооборот 3.0», чтобы идти в ногу с технологиями и не остаться с неподдерживаемой системой.
А поскольку существует запрос на безопасный и комфортный переход, появилось и готовое решение. Спустя полгода после релиза «тройки» был выпущен Модуль интеграции, который снимает большинство страхов и проблем.
Стоит признать: переход с редакции 2 на 3 – это не обычное обновление, а полноценный перенос данных. Для небольших компаний с типовыми процессами это может занять месяц или два. Но в крупных организациях, где бизнес-процессы глубоко интегрированы в разные сферы деятельности, требуется более основательный подход.

Переход на «Документооборот 3.0» – это проект, который требует тщательного планирования. Важно учесть индивидуальные особенности компании, например, сезонные пиковые нагрузки на систему. Глобальную задачу по переходу лучше разбить на этапы, определить очередность переноса бизнес-процессов, а также заложить время на настройку, моделирование и обучение сотрудников.
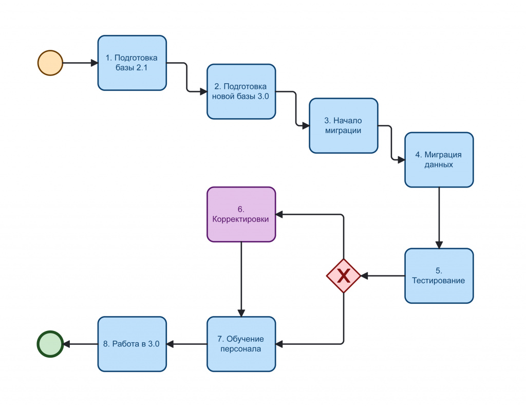
Ниже представлена проверенная на практике пошаговая схема перехода, которую мы рекомендуем для внедрения модуля интеграции. В зависимости от специфики вашей организации, каждый этап может включать свои подзадачи, но общая последовательность действий останется такой.

-
Подготовка базы ДО 2.1: обновление, очистка архивов, создание резервной копии.
-
Развертывание и настройка чистой базы ДО 3.0.
-
Настройка обмена данными между базами 2.1 и 3.0.
-
Начальная загрузка данных в базу 3.0 (НСИ и документы). Перенесенные документы становятся доступны только для чтения.
-
Тестирование корректности переноса данных.
-
Корректировка настроек в новой системе: автозаполнение, скрипты и т.д.
-
Обучение персонала работе с новым интерфейсом и процессами.
-
Запуск работы в ДО 3.0 с постепенным завершением старых процессов в ДО 2.1.
Вы можете использовать готовую bpmn-диаграмму в качестве шаблона и адаптировать её под свои задачи.
Ключевая идея модуля интеграции – дать пользователям возможность одновременно работать с документооборотом обеих версий. Это похоже на уже привычную многим бесшовную интеграцию с ERP или ЗУП, когда задачи из «Документооборота» можно выполнять, не покидая основную учетную систему.

Например, компания решает автоматизировать новый процесс — согласование авансовых отчетов. Этот процесс сразу запускается в «Документообороте 3.0». При этом ответственные сотрудники могут работать с задачами как в новой «тройке», так и в привычном интерфейсе «двойки» благодаря настроенной интеграции. Старые процессы продолжают работать в ДО 2.1, а новые сразу создаются по современным алгоритмам в ДО 3.0.

Возможно, вы опасаетесь, что такой гибридный режим вызовет путаницу у сотрудников, которые привыкли к старому интерфейсу и не хотят переучиваться. На практике эти опасения не оправдываются. Для пользователя все выглядит знакомо, просто в некоторых документах появляется логичное разделение: «задачи из редакции 2», «задачи из редакции 3» и т.п.

Более того, эту «границу» между системами можно сделать почти невидимой для рядовых специалистов. Полное понимание, в какой версии выполняется тот или иной процесс, останется у тех, кто эти процессы запускает и администрирует – например, у юридического отдела или службы делопроизводства.

Такая методика особенно эффективна в крупных компаниях. Для плавного перехода рекомендуется начинать с новых или наименее связанных с другими системами процессов. Самые сложные и глубоко интегрированные маршруты лучше оставить в старой версии на первом этапе. Именно по такому плану сейчас идет переход в одном из крупнейших агрохолдингов России.

Практический пример: агропромышленный холдинг с земельным банком 900 тыс. гектар и сложным ИТ-ландшафтом на базе 1С:ERP АПК. В их системе «1С:Документооборот 2.1» накоплено около 300 тысяч документов и 2 миллионов задач, при этом ежедневно добавляется до 600 новых документов и 3500 задач.

Первая попытка перехода на версию 3.0 стандартным методом оказалась неудачной из-за технических сложностей. Тогда было решено применить модуль бесшовной интеграции и начать с малого – с простого процесса заведения пользователей в ERP. Когда сотрудники освоились, в новую систему перевели согласование контрагентов, а затем и более сложные блоки. Сейчас компания находится в процессе переноса одного из самых трудоемких процессов – согласования договоров, который планируется завершить в ближайшие месяцы.
Главное преимущество модуля – это возможность поэтапного перехода. Это особенно важно для компаний с сильно доработанными и интегрированными конфигурациями. Дробление проекта на части позволяет переносить данные и процессы максимально комфортно и безболезненно.

Кроме того, переход становится отличным поводом провести аудит существующих бизнес-процессов. Вы можете проанализировать их, убрать неэффективные этапы, исключить лишних согласующих и перенести в новую систему уже оптимизированные маршруты. А если на каком-то этапе что-то пойдет не так, вы всегда можете временно вернуться к старым правилам в ДО 2.1, не останавливая работу.
В кейсе с агрохолдингом разработчик модуля, компания «Концепт», по просьбе заказчика доработала форму задач. Теперь пользователи работают в едином окне и даже не задумываются, в какой версии системы находится задача – «двойке» или «тройке». Это полностью исключило стресс для сотрудников и позволило IT-отделу вести проект в фоновом режиме, не отвлекаясь от других важных задач.
Как видите, страх перед обновлением часто преувеличен. Шагать в ногу с прогрессом можно спокойно, уверенно и безболезненно. Главное – использовать правильные инструменты и опираться на опыт надежных исполнителей. Разработчики модуля бесшовной интеграции из компании «Концепт» помогут вам составить комфортный и безопасный поэтапный план перехода на современную версию «1С:Документооборот».
Готовы к переходу на «1С:Документооборот 3.0»?
Сделайте это без стресса и простоев. Модуль обеспечит поэтапный и безопасный перенос данных, бизнес-процессов и пользователей

Больше полезной информации
в нашем телеграм-канале
Вступайте в нашу телеграмм-группу Инфостарт

