Дорожная карта 1С-программиста: что учить и как выбрать курс, чтобы сдать экзамен

Дорожная карта 1С-программиста: что учить и как выбрать курс, чтобы сдать экзамен
28.10.2025
8103

1С-программисты – одни из самых востребованных ИТ-специалистов в России. Расскажем, как начать путь в профессии, получить практические навыки, которые ценят работодатели, и как в этом процессе вам поможет Инфостарт Обучение.

В современном мире автоматизации, цифровизации и цифровой трансформации профессия ИТ-специалиста становится все более популярной. Многие хотят получить первую профессию в этой сфере или переквалифицироваться.

В России множество привилегий для ИТ-специалистов, например, льготная ипотека и другие программы господдержки. Одна из наиболее привлекательных ИТ-специальностей – 1С-программист: понятная предметная область, писать код можно на русском языке, а современные платформы дают все больше интерактивных инструментов для работы.

Получить такую специальность в рамках ВУЗа достаточно сложно: не в каждом учебном заведении есть такое направление, а еще – недостаток практики и реального опыта работы на платформе при том, что конфигурации регулярно обновляются.

Знания, необходимые для 1С-программиста

На помощь приходят различные курсы, которые помогают даже человеку без опыта в профессии освоить программирование в 1С. Рассмотрим, какие навыки нужны для того, чтобы получить базовый минимум знаний по данной специальности:

  1. Базовые навыки работы с конфигурацией.
  2. Основы программирования 1С.
  3. Создание и настройка объектов конфигурации: константы, справочники, документы, регистры.
  4. Работа с интерфейсом.
  5. Запросы и отчеты.
  6. Система компоновки данных.
  7. Работа с обменом данными.
  8. Разработка интеграций.
  9. Умение вести разработку в команде.

Основные уровни квалификации

  • 1С:Профессионал: подтверждает знание типовых решений и технологической платформы 1С.
  • 1С:Специалист: подтверждает знание механизмов конфигурирования и настройки прикладного решения.
  • 1С:Специалист-консультант: подтверждает знание особенностей внедрения и настройки прикладного решения.
  • 1С:Эксперт: подтверждает более глубокие знания, например, по технологическим вопросам.

Чтобы получить профессию 1С-программиста, необходимо не только обладать набором знаний, но и получить сертификат от фирмы «1С».

Как выбрать качественный курс

Сегодня курсов по 1С так много, что легко запутаться: одни обещают быстрый результат, другие – глубокое погружение. Новичку сложно заранее понять, насколько качественным окажется обучение и действительно ли оно даст практические навыки. Можно потратить время и деньги на несколько курсов, а, начав работать над реальным проектом, обнаружить, что умений и навыков все равно не хватает.

Чтобы не столкнуться с разочарованием, стоит внимательно подойти к выбору обучения. Обращайте внимание на программу курса: она должна включать не только теорию, но и практические задания в 1С. Важно, чтобы занятия вел преподаватель с опытом реальной разработки, а не просто теоретик. Узнайте, есть ли доступ к учебной базе 1С и обратная связь от наставника – без этого невозможно закрепить навыки. Полезным плюсом будет подготовка к экзаменам 1С и поддержка после окончания курса, чтобы можно было задать вопросы или получить рекомендации по трудоустройству.

Как гарантированно получить нужные знания: комплексный подход от Инфостарт Обучения

Специалисты отдела обучения Инфостарта хорошо понимают возможные опасения будущих программистов и их желание получить качественные и актуальные знания по профессии.

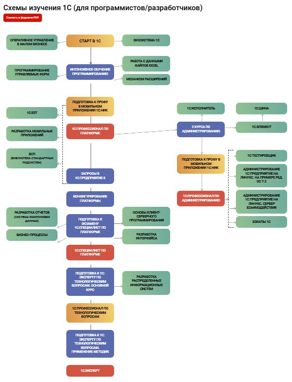
Для этого в Инфостарте есть выстроенная траектория развития для 1С-разработчика – список необходимых навыков и последовательность видеокурсов, которая ведет от базовых знаний к профессиональному уровню. Каждый 

Хотите подойти к обучению комплексно – выбирайте полный курс

Отдельно от данной подборки выделим курс «1С-программист: полный курс от основ программирования до подготовки к экзамену “1С:Профессионал”», который вобрал в себя весь необходимый набор тем для того, чтобы уметь грамотно разрабатывать программы в системе 1С:Предприятие. Курс поможет подготовится к экзамену «1С:Профессионал», а также дает доступ к платному учебному тестированию для подготовки к успешной сдаче экзамена

За три месяца вы пройдете путь от базового понимания системы до уверенной работы с ее продвинутыми инструментами.

Программа курса включает:

  • основы конфигурирования и программирования в 1С;
  • создание справочников, документов и отчетов;
  • работу с регистрами, запросами и системой компоновки данных (СКД);
  • интеграцию 1С с другими системами;
  • основы бухгалтерского учета для программистов;
  • подготовку к сертификации «1С:Профессионал» с разбором экзаменационных вопросов.

Обучение сочетает теорию, практику и живое взаимодействие с преподавателем – Николаем Бондаренко, сертифицированным 1С-преподавателем и кандидатом технических наук.

Преимущества курса

Полный цикл обучения – с нуля до сертификации. Не нужно искать дополнительные обучающие материалы, все собрано в одной программе.

Максимум практики – более 120 часов практических заданий, приближенных к реальным кейсам бизнеса.

Поддержка наставника – преподаватель проверяет каждую работу и дает обратную связь.

Гибкий формат – проходите занятия в удобное время, участвуйте в вебинарах, обсуждайте вопросы в закрытом Telegram-чате.

Подготовка к экзамену «1С:Профессионал» и доступ к учебному тестированию для уверенной сдачи.

Какие навыки освоите

После обучения вы сможете:

  • автоматизировать бизнес-процессы под задачи компании;
  • разрабатывать и расширять конфигурации 1С: создавать документы, справочники, регистры, отчеты;
  • работать с запросами и СКД, создавать сложные аналитические отчеты;
  • интегрировать 1С с другими системами – сайтами, CRM, банками и веб-сервисами;
  • проектировать удобные интерфейсы и оптимизировать пользовательский опыт.

Новый поток полного курса 1С-программиста стартует 17 ноября. Присоединяйтесь к обучению и осваивайте востребованную и высокооплачиваемую профессию!

Узнать подробности и записаться на курс

Если вам удобнее смотреть новости в телеграме, то вот наша группа – ИНФОСТАРТ.

Автор:

См. также

ИИ для большинства компаний уже стал рабочим инструментом. Он помогает отвечать клиентам, обрабатывать данные, искать ошибки и ускорять рутину. Поэтому все чаще звучит вопрос: сможет ли он заменить специалистов, в том числе аналитика 1С?

сегодня в 12:00    45    ZasukhaIV    0       

2

Корректно настроенный обмен данными влияет на скорость работы и эффективность бизнес-процессов. Разбираем основные виды интеграций в 1С, особенности обменов между конфигурациями и внешними сервисов, а как реализовать их на практике – научим на курсе.

14.05.2026    468    ZasukhaIV    0       

3

В мае запускаются курсы по управлению требованиями в проектах автоматизации и программированию на 1С. Участников научат выстраивать работу с бизнес-процессами и разрабатывать решения на платформе 1С. Присоединяйтесь к потокам.

05.05.2026    723    Alice_Brineva    0       

1

Как эффективно использовать данные в 1С и составлять высокопроизводительные запросы? Несколько рабочих приемов рассмотрим в этом материале, а еще больше нюансов работы с языком запросов – в курсе Инфостарт Обучения.

30.04.2026    5114    nbondarenko    13       

-2

Почему проекты «расползаются» по требованиям и как этого избежать? Разбираем пошаговый переход от бизнес-требований к системным через призму процессов. Еще больше о нюансах работы аналитика – на бесплатном мастер-классе 7 мая, присоединяйтесь!

30.04.2026    873    e_ivanova    0       

15

Если давно откладывали обучение, сейчас удобный момент начать. Не нужно ждать старта потока: доступ к материалам открывается сразу после оплаты, и к курсу можно приступить в любой день.

28.04.2026    699    ebaskakova    0       

16

Сегодня рассматриваем виды бизнес-требований, их взаимосвязи и подход, который помогает удерживать контур проекта и фокусироваться на целях. Еще больше о нюансах работы аналитика – на бесплатном мастер-классе 7 мая, присоединяйтесь!

24.04.2026    1115    e_ivanova    1       

17

Инфостарт открыл набор на новую волну обучения для 1С-специалистов. 5 мая начнутся потоки по 11 практическим онлайн-курсам – от вводных программ для начинающих до курсов по мобильной разработке, интеграциям и аналитике.

23.04.2026    684    ebaskakova    0       

15

Комментарии

Инфостарт бот
1. DmitryKlimushkin 29.10.25 12:46 Сейчас в теме
В предлагаемом курсе закладывается болезненное противоречие)
2. sapervodichka 29.10.25 14:11 Сейчас в теме
Как то так
Прикрепленные файлы:
TbIKBA; kuzyara; +2 Ответить
Для отправки сообщения требуется регистрация/авторизация