Основные преимущества
Дополнительные документы - универсальный инструмент для создания любых форм документов
Произвольные формы документов
- •Создание любых форм в любом количестве
- •Работа по произвольным образцам
- •Индивидуальный подход к каждой форме
- •Значительное упрощение работы с документами
Без программирования
- •Не требует вмешательства в основную конфигурацию
- •Работа без привлечения программиста
- •Только пользовательские средства и настройки
- •Простой и интуитивно понятный интерфейс
Сохранение в базе 1С
- •Автоматическая нумерация и датировка
- •Сохранение документов в основной базе
- •Доступ ко всем инструментам поиска 1С
- •Безопасное хранение и восстановление данных
Совместимость с обновлениями
- •Не влияет на бухгалтерский учет
- •Не затрагивает управленческий учет
- •Автоматическая адаптация к обновлениям
- •Не требует дополнительных действий при изменениях
Интеграция с данными
- •Работа с данными основной конфигурации
- •Нет необходимости дублировать справочники
- •Прямой доступ к существующим данным
- •Единая информационная база
Улучшенный функционал
- •Улучшение стандартной платформы 1С
- •Удобные и интуитивные инструменты
- •Простота создания и настройки форм
- •Оптимизация рабочих процессов
Основные функциональные возможности

Создание форм для внесения данных с произвольным набором реквизитов и таблиц без необходимости привлечения специалистов и работы с конфигуратором

Создание произвольного количества макетов печатных форм (в том числе по образцам)

Возможность использовать данные справочников расширяемой конфигурации

Возможность использовать инструменты платформы для документов, созданных при помощи расширения (датирование, нумерация с префиксом, сортировка и т.д.)
Установка
- Расширение устанавливается в "НСИ и Администрирование" -- > Печатные формы отчёты и обработки -- >Расширения.
Выберите расширения из файла, обязательно отключите безопасный режим, после этого перезапустите 1С. - Через конфигуратор Инструкция установки расширения
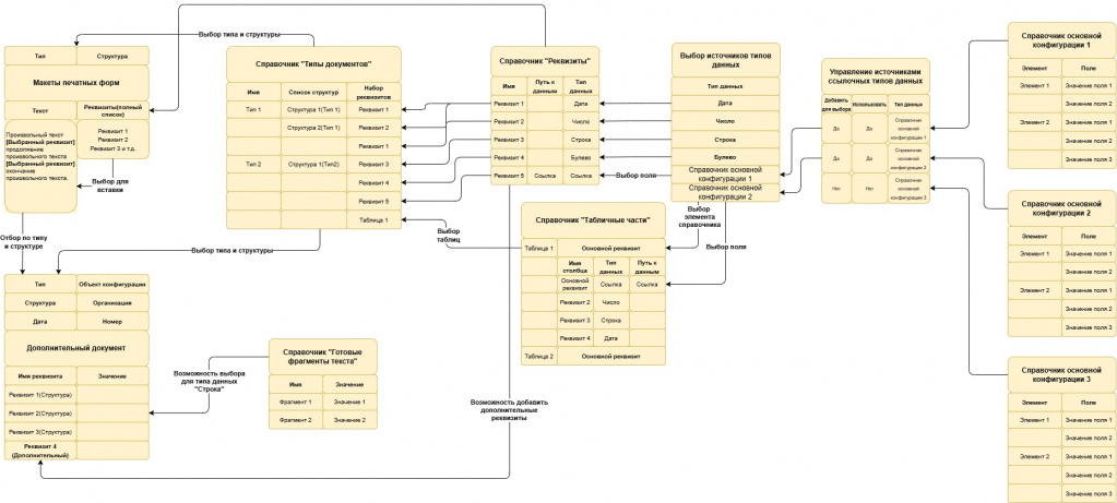
Создание и работа с формами документов
Краткое описание процесса создания форм и текущей работы с документами:
1. Выбор образца документа
Выбираем подходящий образец для документа и отмечаем фрагменты, которые будут заполнены данными из базы.
Как правило, если возникла потребность в добавлении каких-либо форм в конфигурацию, документы уже делаются в достаточном количестве вручную при помощи Word, Excel или другого редактора.
2. Создание макета и реквизитов
При помощи инструмента расширения «Рабочий стол» создается макет печатной формы и набор реквизитов для внесения данных.
3. Сохранение типа и структуры
Задается тип документа, реквизиты объединяются в структуру и сохраняются в справочниках расширения.
Количество типов, структур и макетов неограниченно.
При создании документа пользователь выбирает тип и структуру, вносит данные в форму и сохраняет документ.
4. Печать и экспорт документа
Работа с документами, созданными при помощи расширения, происходит аналогично с основной конфигурацией.
Выбрав макет в меню «Печать» можно:
Сохранить готовый документ в любом доступном формате
Отправить документ по e-mail
И выполнить другие доступные операции
Технические требования
1C:Бухгалтерия предприятия 3.0.184.16
1C:Управление нашей фирмой 3.0.12.170
1С:Комплексная автоматизация 2.5.22.106
Содержит фрагменты закрытого кода

Остались вопросы?
Для получения дополнительной информации и помощи в настройке модуля под нужды вашего бизнеса — оставьте заявку

Проверено на следующих конфигурациях и релизах:
- Управление нашей фирмой, редакция 3.0, релизы 3.0.12.170
- Бухгалтерия предприятия, редакция 3.0, релизы 3.0.184.16
- 1С:Комплексная автоматизация 2, релизы 2.5.22.106

