Планирование расписания сотрудников для организаций с гибкими графиками и ограниченными рабочими пространствами.
1 Описание объекта автоматизации
Организация оказывает медицинские услуги пациентам. В штате состоит около 400 сотрудников, сгруппированных, по 15 специальностям. Сотрудники работают по плавающему графику. Для осуществления приёмов выделено более 130 кабинетов.
Кабинеты могут подходить к одной или нескольким специальностям. Могут быть недоступны в какой-то период. Часы работы с 8 утра до 20 часов вечера.
Планирование расписания осуществляется в разрезе «Талона», времени приёма одного пациента. Талон – это промежуток времени, отличающийся у каждой специальности. Так же талон может быть индивидуальный, например у специальности талон – 40 минут, а у конкретного сотрудника – 30 минут.
Каждый сотрудник имеет свой объём часов на месяц, согласно ставке и штатному расписанию. Сотрудники работают в личном плавающем графике, который можно двигать по согласованию с руководителем ЦФО. Перерывы на обед могут учитываться или не учитываться в расчётах.
По регламенту сотрудники имеют приоритет, в зависимости от ставки, по выбору времени работы, то есть сотрудники со ставкой более 0,5 начинают планирование, а сотрудники со ставкой менее 0,5 присоединяются к ним через две недели.
Талоны могут иметь свой цвет, в зависимости от запланированной на это время типа рабочей занятости или перерывов. Раскраска талонов осуществляется после завершения планирования и может оперативно изменяться.
На каждый месяц планирования для каждой специальности маркетинг выдаёт планы по занятости всех сотрудников этой специальности в разрезе дня.
В организации имеется иерархическая структура предприятия, но для расписания используется структура центров финансовой ответственности (ЦФО).
Расписание составляется в excel файлах по каждому ЦФО. Сами сотрудники или администраторы расписания, по поручению сотрудников, заносят в файл расписание на месяц планирования по дням. Далее руководитель ЦФО изучает расписание, проверяет, что сотрудник расписал все свои часы на месяц по штатному расписанию, проверяет разрешённые переработки, плавность составления расписания и соответствие его планам отдела маркетинга. Далее администраторы назначают кабинеты в excel файле вручную. Автоматический контроль загрузки кабинетов отсутствует. Прочие контроли выполняются в ручном режиме визуальным вычитыванием excel файла. Далее расписание вручную вносится в корпоративную ИС.
2 Разработка Системы
Так случилось, что я глубоко погрузился в проблематику такой части управления персоналом, как планирование расписания с учётом большого массива вариативных данных. Идея создания этой системы родилась после общения с администраторами, которые ведут такое планирование в ексель файлах, а затем переносят его вручную в корпоративную ИС.
Для начала решил попробовать реализовать интерфейс для ввода данных по расписанию, похожий на ексель файл. Как мне показалось, получилось вполне не сложно для ввода, например своего расписания на месяц планирования, если бы я был сотрудником.
Сотруднику не нужно создавать никаких документов, проводить их, бродить по сложным меню, настраивая представление списков документов и отчётов.

Всё просто. Выбираем месяц планирования и начинаем вводить время работы в нужные дни.
Дополнительным упрощением ввода является механизм расстановки смен по шаблону. Например, настроили по вторникам и четвергам с 8 до 14, а по средам и пятницам с 14 до 20 и система сама заполнит расписание на весь месяц.
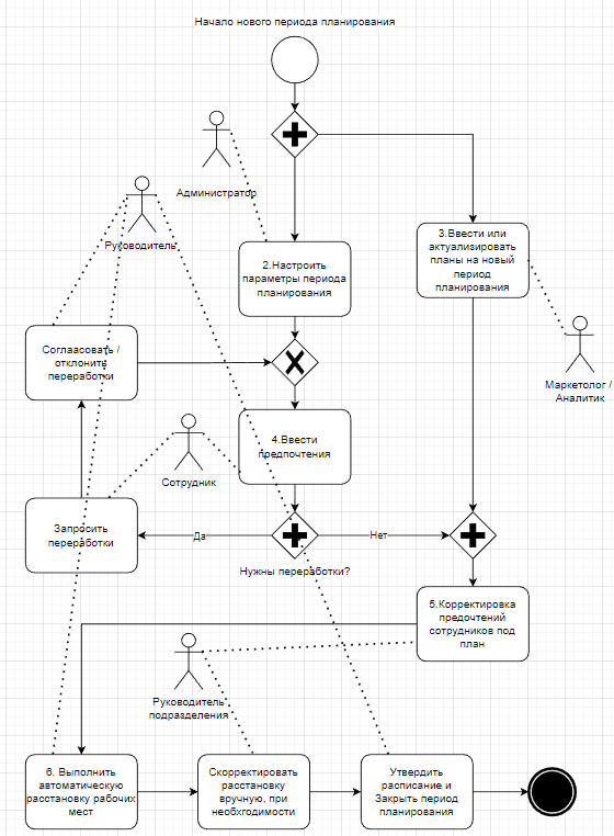
Как мне показалось, получилось неплохо, и я решил оформить всё получившееся в систему. Для этого, конечно, пришлось заняться проектированием. Привожу несколько схем, нарисованных мной в этом интересном процессе.

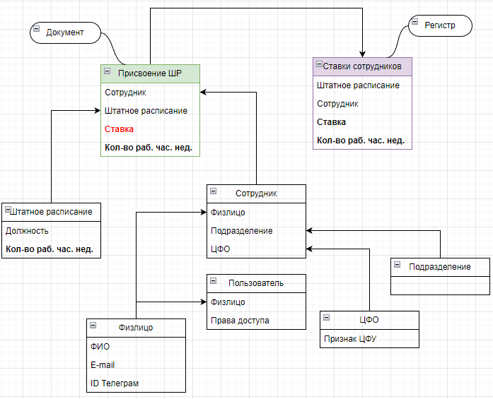
В 1С всё получилось сделать на регистрах сведений и обработках. Ну и справочников с документами тоже несколько пришлось создать.

Для динамики решил добавить телеграмм бота, чтобы облегчить жизнь пользователям с маленькими ставками, поскольку им в 1С точно заходить не захочется. Жаль только телеграмм болеет у нас сейчас, может и совсем погибнет. Надо бы на MAX уже ботов учиться делать, хех.

После весёлого периода проектирования приступил к дальнейшей разработке интерфейсов и механизмов.
Дальше реализовал интерфейс руководителя отдела со списком всех сотрудников и, самое главное, дать ему наглядную информацию о проблемах в составлении расписания его сотрудниками.
Суть рабочего стола такая же, как и у сотрудника, но главное, что у руководителя отдела появилась возможность визуально наблюдать распределение сотрудников по дням месяца и как это распределение соответствует плану маркетологов. Таким образом руководитель получил возможность регулировать занятость сотрудников, подгоняя её под план или под плавное распределение по дням. Ну конечно, по согласованию с самими сотрудниками, которое происходит вне системы.

Кроме этого, на вкладке «Контроль» реализовал оповещения о проблемах планирования, таки как, недостаточное количество часов по штатному расписанию для сотрудника, отсутствие ответственного врача в какой-то день и правило совместимости, например для двух конфликтных сотрудников.
Дополнительный контроль – плавность загрузки внутри дня. Например, при таком распределении, как на скриншоте, желательно сместить время работы одного из сотрудников с первой во вторую половину дня.

Ну и рабочий стол руководителя подразделения, на котором он может следить за процессом подготовки расписания в разрезе отделов. Тут уже просто статистика и тот же основной график по каждому отделу для контроля. Задача руководителя проконтролировать плавность графиков всех отделов и согласовать или отклонить переработки, если такие были запрошены сотрудниками. После достижения готовности к расстановке кабинетов 100% руководитель нажимает на кнопку «Расставить смены». Система распределит кабинеты по сотрудникам. Всё. План готов.
Дополнительно ещё можно ввести корректировки вручную, а затем создать и провести документ «Утверждение расписания». После этого, через API данные будут выгружены в корпоративную ИС автоматически.

Ещё один механизм раскраски талонов, который выполнялся в действующем процессе каким-то диким образом, реализовал в прекрасной программе 1С.
Для этого поработал с табличным полем, которое оказалось на диво податливо. На представленном ниже интерфейсе пользователь видел все талоны, нарезанные системой для сотрудников в разрезе дней. Причём у некоторых талоны по 20 минут, хотя у большинства по 30, но это делу не помешало. И в этом интерфейсе администратор может выделять мышкой любую область и применять к ней нужный цвет. Кнопки с цветами создаются автоматически, при добавлении нового цвета в справочник. По-моему, получилось довольно наглядно и удобно.
В итоге получилась целая система «Управление расписанием» с настройками, механизмом загрузки справочников и телеграмм ботом. Куда её деть, пока не придумал. На видео немного динамики.
3 Демонстрационный пример
Планирование выполняется в феврале 2026 года. Составляется расписание для 3-х подразделений на апрель.
Для размещения сотрудников выделено ограниченное количество кабинетов. Некоторые кабинеты имеют специализацию и закреплены за конкретным подразделением. Некоторые кабинеты закреплены за конкретным сотрудником.
До начала планирования в систему загружены планы подразделений, по которым начальники отделов будут контролировать занятость.
Дополнительными точками контроля являются:
• Соблюдение сотрудниками занятости по штатному расписанию.
• Необходимость присутствия в офисе, минимум, одного старшего сотрудника каждого подразделения.
• Исключить присутствие двух сотрудников, работающих в разных подразделениях, в один день.
• Соответствие занятости сотрудников планам.
• Равномерность распределения сотрудников по дням.
• Равномерность распределения сотрудников внутри каждого дня.
После завершения составления расписания запланировать по пятницам двух сотрудников из каждого подразделения на специальный тип работ.
4 Реализованные функции
Список всех реализованных функций.
Система реализована на платформе 1С. В качестве основы взята конфигурация 1С:БСП. Реализованы следующие функции:
1. Специальная структура для групп планирования.
2. Рабочее место сотрудника.
3. Рабочее место руководителя ЦФО.
4. Рабочее место руководителя подразделения.
5. Управление талонами.
6. Статусная модель согласования планового расписания.
7. Автоматическое создание новых периодов планирования и блокировка прошедших.
8. Функция запроса и согласования переработки.
9. Функция планирования без доступа к компьютеру, через Telegram.
10. Учёт плановых отвлечений сотрудника (отпуск, командировки).
11. Планирование загрузки ЦФО в разрезе месяцев и дней.
12. Доступность кабинетов в целом и доступность для конкретной специальности.
13. Рейтинг сотрудников.
14. Учёт длительности талона сотрудника, в зависимости от специальности и индивидуально.
15. Планирование по количеству талонов в день для специальности.
16. Механизм поэтапного начала планирования, в зависимости от ставки сотрудника.
17. Дополнительные контроли при составлении расписания, такие как, совместимость сотрудников, наличие в смене опытного сотрудника, плавность распределения смен внутри одного дня.
18. Автоматическое распределение кабинетов.
19. Ручное назначение кабинетов.
20. Оперативное управление сменами.
21. Отчёты.
22. Загрузка начальных данных.
23. Интеграция с корпоративной ИС.