Схема BPMN и PlantUML за минуты. Новая функция в MAKER-STUDIO

09.04.26

Архитектура - Аналитика и визуализация данных

Думаю, почти все мечтали о том, чтобы нажатием одной кнопки создавать схему бизнес-процесса по произвольному текстовому описанию. Наконец, эта функция появилась в MAKER-STUDIO

Когда обсуждаешь бизнес-процесс, чаще всего всё начинается с текста: “сотрудник создаёт заявку”, “руководитель согласует”, “если сумма больше — отправляем на финконтроль”, “иначе — в работу”. Но как только нужно превратить это в схему — начинаются итерации, уточнения, ручная отрисовка и бесконечные правки.

 

В MAKER появилась функция, которая снимает эту рутину: вы описываете процесс обычным текстом — а MAKER автоматически генерирует схему в BPMN или PlantUML с возможностью дальнейшего редактирования и уточнения. Это про скорость, понятность и единый стандарт описания.

Прежде всего, следует определиться с тем, в каких случаях и кукую нотацию стоит применять, а так же с понятиями и терминами. Кто знаком с базой, может пропустить этот раздел.

 

 
 Что такое BPMN и UML? В чем разница и для чего применяются?

 

Возможно, для кого-то станет сюрпризом или откровением, но MAKER – уже давно не просто MAKER.

Сегодня к этому названию добавилось слово STUDIO, потому что надо называть вещи своими именами.

Это, действительно, самая настоящая студия разработки и дизайна приложений, инструментарий которой не ограничивается одним конструктором прототипов форм.

Текущий функционал следующий:

  1. Карточка проекта

  2. Прототипирование десктоп и мобильных приложений.

  3. Связи между формами и интерактивная демонстрация переходов между формами

  4. Возможность дизайна в стиле Такси и 1С:Элемент, Битрикс24

  5. Произвольная доска (нечто напоминающее Miro)

  6. BPMN движок

  7. UML движок

  8. Текстовый редактор

  9. Реестр требований

  10. Задачник и канбан доска

  11. Комплексная генерация Технического задания (ТЗ)

  12. Готовые шаблоны схем процессов

  13. Быстрые заметки

  14. ИИ-ассистент (ChatGPT, YaGPT, GigaChat): описывает схемы текстом, описывает типовые элементы и проч.

  15. MCP сервер (скоро выйдет)

 

 

Как понятно из заглавной темы, здесь присутствует конструктор диаграмм бизнес-процессов.  Канбан-доска, а также текстовый редактор (в котором, кстати, была написана эта статья). Отдельное большое направление развития сервиса крепко связано с ИИ-моделями, которые не только отвечают на вопросы с сохранением контекста, но и генерируют описания, а также готовые сверстанные ТЗ. А сегодня в MAKER успешно внедрен алгоритм, который сам создает диаграммы на основании произвольного текста, на чем мы и остановимся более подробно.

Изначально при реализации данной функции мы встроили LLM в роли помощника для поиска информации и генерации черновиков писем, статей, описаний, отчетов и т.п. для того, чтобы пользователям было легче преодолеть барьер «белого листа» посредством создания готового стартового наброска, от которого проще отталкиваться. Эта исходная модель при последующем обучении ИИ-алгоритмов была преобразована в полноценную функцию генерации визуальной схемы. И ключевым здесь является не термин «промпт», а понятие произвольного запроса. Без курсов по нотациям, без долгих согласований и без боли с терминами. Просто напишите своими словами и получите диаграмму, с которой удобно обсуждать процесс, требования и автоматизацию.

 

Пишите “по-человечески” – всё остальное сделает MAKER-STUDIO 

Вам больше не нужно помнить разницу между «акторами», «состояниями», «переходами» и другими специальными понятиями. Опишите задачу так, как вы объясняете её коллеге:

- «Клиент оформляет заказ, оплачивает, получает чек, затем заказ передаётся на сборку…»

- «Менеджер согласует скидку, если сумма больше X — отправляет на руководителя…»

MAKER-STUDIO сам распознает роли, шаги, ветвления, исключения и формирует структуру диаграммы. Вы работаете с содержанием, а AI-инструмент берёт на себя «перевод» в UML или BPMN.

 

Как это работает? Генерируем UML

Рабочее пространство для AI-генерации схем состоит из четырех секций: поле ввода текста, полоса настроек, окно редактирования и результат.

Ввод текста

Следует осознавать, что при всех своих плюсах, достоинствах и удобстве, данная функция не является волшебной палочкой, которой достаточно взмахнуть и загадать желание. Да, как и заявлено, вы получите готовую схему на основании произвольного текста, но качество результата зависит от качества запроса и вводных данных, а именно, от плотности полезных сигналов. Наилучший эффект достигается, когда текст содержит:

- Роли/участников (клиент, менеджер, бухгалтерия, система, внешний сервис)

- Действия (создает, проверяет, согласует, отправляет, формирует)

- Объекты/сущности (заявка, счет, заказ, договор, акт)

- Условия/ветвления (“если лимит превышен…”, “при отсутствии договора…”)

- Исключения/ошибки (“если оплата не прошла…”, “если нет прав доступа…”)

- События и статусы (“после подтверждения…”, “статус меняется на…”)

То есть текст может быть написан произвольно и без UML-терминов, а MAKER-STUDIO извлечет смысл и нормализует его до формальных элементов диаграммы. Однако, сервис должен правильно и конкретно понимать суть задачи, которую вы ему ставите. Точно также, как и при диалоге между обычными людьми.

 

Полоса настроек

Прежде, чем нажать на кнопку «Создать» и превратить текст в диаграмму, следует выбрать её будущий формат на выбор:

 

 

Здесь же имеется возможность скрыть поле ввода текста через переключатель AI/PUML, чтобы убрать окно ввода текста и развернуть окно редактирования.

 

Окно редактирования:

В данном поле происходит построение промежуточной модели (метамодель), где формируется внутреннее представление: список акторов и функций, шаги процесса и переходы, сущности домена и связи, состояния и события. Это критически важно, так как промежуточная модель позволяет проверять целостность, устранять противоречия, редактировать отдельные элементы сценария и т.п.

Пример текста:

Менеджер получает от клиента: адрес (координаты) СХ полей. Передает адрес (координаты) в техническую поддержку (ТП) и запрашивает в ТП логин и пароль для доступа к НТРИП-поправкам, а так же вышку для подключения. Далее менеджер выезжает на адрес имея с собой: мобильное приложение, СПВ, анти-помеховую антенну. Запускает мобильное приложение и примерно 10 минут собирает данные. Если мобильное приложение показывает "Спуфинг", то менеджер подключает СПВ и анти-помеховую антенну и проводит тестирование. Если показания СПВ хорошие (спутники пойманы, трактор едете), то производится фото-видео фиксация и актируются положительные результаты выезда. Далее менеджер переезжает на вторую точку и повторно производит тест СПВ и антенны. В результате, если тест успешный, то готовит акт, договор и счет на поставку оборудования, а если тест не успешный, то прописывает в сделке Битрикс24 результат и прикладывает отчет с фото и видео.

Результат:

 

 

Генерируем BPMN

Создание диаграммы в формате данной нотации несколько проще. Достаточно в левом нижнем углу рабочего поля найти мИИшку – такое имя носит маскот AI-ассистента MAKER-GPT. При нажатии откроется окно для ввода текста и выбора формата генерации.

- Express - генерация BPMN без дорожек.

- DeepLearn - генерация BPMN с дорожками (участниками бизнес-процесса).

Присутствует ограничение по длине текста:

  • UML - 1000 символов

  • BPMN - 1500 символов

В отличие от UML, где есть отдельное окно с метамоделью, здесь готовую диаграмму можно редактировать непосредственно в самом конструкторе: менять расположение блоков, их цвет и подписи, а также удалять или добавлять дополнительные элементы.

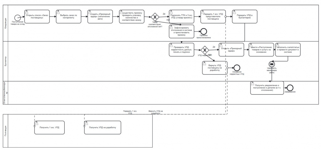
Пример текста:

При поступлении товара на склад, кладовщик открывает список документ «заказ поставщику», выбирает нужный заказ по контрагенту и создает документ «Приходный ордер». Документ заполняется автоматически. Кладовщик осуществляет приемку товара, проверяя, что упаковка не повреждена, перепроверяя количество и поступивший товар на предмет соответствия произведенного ранее заказа. Если товар соответствует заказу поставщику и нет отклонений по количеству, качеству и составу, то кладовщик подписывает ТТН, ставит подпись на трех экземплярах УПД в графе «товар принял». Один экземпляр отдает представителю поставщика. Далее УПД передаются в бухгалтерию. Бухгалтер проверяет УПД на соответствие требованиям, правильности указания данных, наличие печати и подписи. Если УПД верное, то находит введенный ранее документ «Приходный ордер», и вводит на его основании документ «Поступление товаров и услуг», вводит счета учета, статьи затрат и иные поля. Проводит документ в системе. Автоматически создается уведомление ответственному менеджеру, который был указан в документе «заказ поставщику», в уведомлении указывается, что товар поступил и детали по поступлению (например отклонения или пересортица)

Результат (Express):

 

 

Таким образом, функция генерации схем работает не как «магическая кнопка», а как мощный ускоритель аналитической работы и уничтожитель рутины.

 

Тот же запрос, но DeepLearn режим. Результат:

 

 

Готовые схемы можно связать с формами прототипов проекта, рассчитать трудозатраты, добавить в Канбан-доску, отправить на согласование, поделиться через ссылку и выгрузить в разных форматах (UML в SVG и PNG, BPMN в SVG и bpmn).

В MAKER-STUDIO есть база готовых шаблонов BPMN-диаграмм. Примеры запросов для генерации UML можно открыть, нажав на кнопку "примеры" внизу окна редактирования. На тарифе КОРП доступна возможность сохранять собственные корпоративные шаблоны любых схем бизнес-процессов.

Генерация диаграмм AI-ассистентов осуществляется за счет единого баланса токенов пользователя. Со списком тарифов MAKER-GPT можно ознакомиться на странице сервиса на сайте Инфостарт, через который происходит пополнение счета. Быстро перейти в корзину можно сразу из основного меню пользователя MAKER.

 

В чем польза AI-генерации схем?

 

Двойная экономия времени

Ключевая выгода в том, что вы экономите время не только на рисовании. Вы экономите на «погружении». Не нужно глубоко разбираться в нотациях и правилах оформления, не требуется превращаться в методолога, чтобы зафиксировать процесс. В итоге вы быстрее приходите к рабочей схеме, которую можно использовать для обсуждения, постановки задач на разработку и дальнейшей автоматизации.

 

Быстрое согласование и меньше “испорченного телефона” 

Обычный текст каждый понимает по-своему. Схема – единый визуальный язык. Функция помогает командам быстрее синхронизироваться: бизнес видит процесс целиком, ИТ видит логику, условия и точки интеграций. 

Результат: Меньше разночтений → меньше переделок → быстрее запуск.

 

Моментальный старт для любого уровня подготовки 

Функция снижает порог входа до минимального: чтобы получить результат, достаточно знать сам процесс на уровне участника или владельца. 

Это делает инструмент практичным не только для аналитиков, но и для руководителей, продуктологов, менеджеров, владельцев процессов – всех, кому нужно быстро «упаковать» мысль в понятную структуру.

 

Попробуйте один раз — и вы уже не захотите возвращаться к ручной отрисовке 

Генерация диаграмм по произвольному тексту в MAKER-STUDIO – это способ быстрее формулировать требования, договариваться, ставить задачи и их выполнять.

bpmn uml схемы диаграммы ии ai генерация maker maker studio бизнес процессы создать по тексту нейросети анатитик бизнес аналитик ассистент быстрая генерация plantuml

См. также

Аналитика и визуализация данных Бесплатно (free)

Разбираем три практических сценария использования BI-систем для управления ИТ на основе данных. Объясняем, как переход на гибкие методологии разработки, конвейерную работу и модульное тестирование отразился на ключевых метриках: скорости, трудоемкости, качестве и удовлетворенности клиентов. Рассказываем, как BI помог выявить узкое место на второй линии поддержки, изменить процесс эскалации и выстроить контроль через новые показатели. Также показываем, как использовать BI в качестве инструмента прозрачной отчетности перед комитетом по изменениям – от очереди задач до фактических затрат времени и оценки результата для бизнеса.

17.02.2026    367    0    naticka    0    

0

Моделирование бизнес-процессов Россия Бесплатно (free)

Разбираемся, зачем при внедрении заказных систем нужен этап моделирования бизнес-процессов. И можно ли обойтись без него.

16.02.2026    435    0    user1760055    0    

0

Аналитика и визуализация данных Бизнес-аналитик Управленческий учет Бесплатно (free)

Практическая методика, как спроектировать управленческую аналитику и отчётность в 1С: согласовать метрики, выбрать разрезы, определить точки ввода данных и правила качества, чтобы отчётам доверяли и они не «сыпались» из-за человеческого фактора.

03.02.2026    635    0    user2106157    0    

0

Аналитика и визуализация данных Бесплатно (free)

Четвертый час консультант листает две таблицы. Слева — выгрузка из SAP на несколько тысяч строк. Справа — данные из 1С:ЗУП. На соседнем экране — Excel с формулами ВПР(). Нужно проверить 15 полей по каждому сотруднику: оклад, должность, дату выхода, табельный номер, подразделение, коэффициенты... Одна ошибка, и через месяц кто-то получит неправильную зарплату. Или налоговая найдет расхождения в отчетности.В проекте по миграции с SAP на 1С эта рутина пожирала 100 часов в месяц. Мы создали инструмент, который делает ту же работу за 15 минут с полным отчетом о расхождениях.

18.12.2025    1002    0    rtakakho    2    

5

Коммуникации Аналитика и визуализация данных Бесплатно (free)

Ваша компания 2030 года будет работать, пока вы спите. Это не фантастика, а неизбежный парадигмальный сдвиг: от управления людьми к архитектуре автономий. На смену операционному хаосу придут Цифровые Отделы - автономные подразделения алгоритмов, которые самостоятельно ведут переговоры, анализируют рынок и управляют рисками. Ваша учетная система (1С/ERP) станет нервной системой этого мыслящего организма. Вы перестанете сидеть за дашбордами и начнете разговаривать с вашим Цифровым Директором, получая готовые решения. Роль человека сместится от менеджера к Архитектору Автономий, который определяет этику и стратегические цели. Хотите узнать, как можно будет освободить свой разум от рутины, чтобы заняться чем-то более важным?

13.12.2025    1290    0    GarriSoft    14    

5

Удобство использования (UX) Аналитика и визуализация данных 1С:Предприятие 8 1С:ERP Управление предприятием 2 1С:УНФ Управленческий учет Бесплатно (free)

Не ломать через колено: Как подружить 1С и Google Sheets, чтобы спасти производство 20 лет стажа в 1С научили меня одному: платформа гениальна, но типовые интерфейсы часто враждебны к живому пользователю. В этой статье разбираем кейс, где принуждение к 1С чуть не остановило производство. Наше решение — оставить пользователю удобные Google Таблицы, но связать их с 1С "промышленным" способом. Описание архитектуры: Планы обмена, UUID и авторизация без боли через Service Account.

10.12.2025    1691    0    Prepod2003    33    

18

Аналитика и визуализация данных Бесплатно (free)

На связи Анна Астахова, директор по развитию ИТ-интегратора «Белый код». Я уже рассказывала о пользе BI в аптечных сетях. Но кофейням бизнес-аналитика нужна не меньше, ведь отрасль — суперчувствительная к данным. И без BI тут как без кофемашины. Покажу, какие дашборды могут помочь кофейням.

08.10.2025    866    0    user1980363    0    

1

Аналитика и визуализация данных Бесплатно (free)

Как выстроить управленческую отчетность, которая работает: чем отличаются оперативный, аналитический и стратегический уровни, почему их нельзя смешивать и какие 11 этапов нужно пройти — от понимания стратегии компании до грамотной группировки данных на дашбордах.

16.07.2025    1710    0    chavalah    0    

4
Для отправки сообщения требуется регистрация/авторизация