Функциональные возможности
Гибкое меню
Иерархическое меню с поддержкой групп, команд и ссылок
Ролевая модель
4 предустановленные роли (Клиент, Менеджер, Администратор, СуперАдминистратор)
Отправка файлов
Отправка отчётов, прайс-листов, изображений
Переход по ссылкам
Навигация по чатам и внешним ресурсам
Диалоги
Анкетирование, вопрос-ответ
Форматированный текст
Поддержка Markdown и HTML
Внешние обработки
Возможность подключать собственную бизнес-логику без обновления расширения и основной конфигурации базы
Ключевые преимущества
Для бизнеса
Снижение нагрузки на отделы продаж и поддержки клиенты получают ответы на запросы (остатки, цены, статусы) мгновенно, без участия сотрудников
Ускорение обработки заказов возможность оформления заказа прямо в чате
24/7 доступность бот работает круглосуточно без перерывов и выходных
Экономия ресурсов автоматизация рутинных операций
Нет посредников и абонентской платы после покупки продукта вы работаете напрямую с платформой MAX
Для IT-специалистов
Готовая архитектура не нужно писать код с нуля
Гибкая настройка роли, меню, команды настраиваются через справочники 1С
Внешние обработки добавление новой логики без обновления расширения
Полная документация подробная инструкция по настройке и использованию
Для конечных пользователей
Интуитивно понятное меню кнопки вместо команд
Быстрый доступ к данным остатки, цены, заказы в один клик
Работа в привычном интерфейсе бот внутри мессенджера MAX
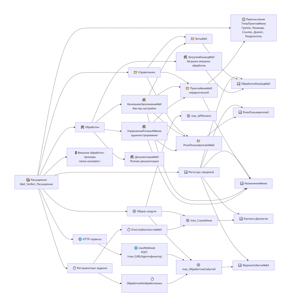
Архитектура и структура
Возможности и функции
Ролевая модель
| Роль | Доступные функции |
|---|---|
| Клиент | Остатки товаров, цены, поиск товара, мои заказы, справка, примеры команд |
| Менеджер | Всё из Клиента + новый заказ, статус заказа, контрагенты, номенклатура |
| Администратор | Всё из Менеджера + управление ролями, статистика бота, загрузка команд |
| СуперАдминистратор | Полный доступ ко всем функциям |
Типы пунктов меню
| Тип | Описание | Пример |
|---|---|---|
| Группа | Открывает подменю | "Товары" → "Остатки", "Цены" |
| Команда | Выполняет действие | Проверка остатков, создание заказа |
| Диалог | Запрашивает ввод текста | Анкеты, ответы на вопросы |
| Ссылка | Переход в другой чат или на сайт | Чат поддержки, корпоративный сайт |
| Разделитель | Визуальный элемент | Разделение групп кнопок |
Настройка иерархического меню и управление ролями для бота
1. Иерархическое меню
Иерархическое меню с поддержкой групп, команд и ссылок. Легко настраивается через справочники 1С.
2. Отправка файлов
- Excel (.xlsx) — отчёты, прайс-листы
- Изображения (.png, .jpg) — картинки, фотографии
- Любые файлы
3. Форматирование текста
Поддерживаются Markdown и HTML:
*Жирный текст* → Жирный текст _Курсивный текст_ → Курсивный текст `Моноширинный` → Моноширинный [Ссылка](url) → Ссылка
4. Диалоги
Диалоги позволяют организовать анкетирование, сбор информации и ответы на вопросы пользователей.
Сценарии использования

Интернет-магазин
- Проверка остатков товаров
- Получение актуальных цен
- Оформление заказа
- Отслеживание статуса заказа

Складской учёт
- Получение отчётов по остаткам
- Проверка поступления товаров
- Информирование о критических остатках

Служба поддержки
- Автоматические ответы на частые вопросы
- Открытие чата с оператором
- Отправка инструкций и документов

Внутренний портал
- Проверка информации по сотрудникам
- Отправка служебных записок
- Получение новостей компании
Технические требования
Веб-сервер Apache 2.4 или IIS (с поддержкой HTTPS)
Мессенджер MAX (аккаунт организации)
Домен HTTPS-сертификат от доверенного ЦС
- Бот в MAX создаётся на платформе MAX для партнёров, получается токен (MAX для партнеров, Документация по созданию бота)
- Публикация базы настройка публикации базы 1С и http-сервиса на веб-сервере (стандартные функции администратора сервера 1С клиента)
- Домен и сертификат для работы webhook (требуется HTTPS) и подтверждения имени домена - (Требования платформы MAX к Webhook-endpoint)
- Управление торговлей, 11.5.25.77
- Управление нашей фирмой, 3.0.12.237
- Бухгалтерия предприятия, 3.0.191.41

Состав поставки
Комплект включает:
Остались вопросы?
Для получения дополнительной информации и помощи в настройке модуля под нужды вашего бизнеса — оставьте заявку

Проверено на следующих конфигурациях и релизах:
- Управление торговлей, редакция 11, релизы 11.5.25.77
- Управление нашей фирмой, редакция 3.0, релизы 3.0.12.237
- Бухгалтерия предприятия, редакция 3.0, релизы 3.0.191.41
