Как прошла INFOSTART FRIENDS REGATA 2026 в Турции

Как прошла INFOSTART FRIENDS REGATA 2026 в Турции
Вот и завершилась INFOSTART FRIENDS REGATA 2026 в Турции. Семь дней – с 16 по 23 мая – пролетели между гонками, вечерними разговорами на яхтах, острыми моментами в море и бесконечно красивыми бухтами Эгейского моря. Рассказываем, как это было.

Fluent XML: Генератор XML

Fluent XML: Генератор XML
Универсальный фреймворк «ГенераторXML» для 1С. Цель публикации: Презентация и предоставление готового enterprise-инструмента для автоматизации и упрощения процесса создания XML-документов в 1С. Публикация предлагает уйти от стандартного низкоуровневого кода платформы в пользу современной объектной разработки на базе паттерна Fluent Interface (текучий интерфейс). Кому и для чего полезна публикация: 1) Разработчикам интеграций: Поможет в разы быстрее проектировать и сопровождать сложные обмены данными (SOAP, государственные ИС, Честный Знак, СМЭВ). 2) Архитекторам: Предоставляет готовый и отказоустойчивый библиотечный модуль (класс), который можно сразу внедрить как стандарт разработки внутри ИТ-команды. 3) Сторонникам Чистого Кода (Clean Code): Демонстрирует практическое применение паттернов SOLID и Fluent API в реалиях встроенного языка 1С для повышения читаемости и снижения стоимости поддержки кода.

Контроль и подписание отчетности по нескольким организациям в веб-интерфейсе 1С

Контроль и подписание отчетности по нескольким организациям в веб-интерфейсе 1С
10 июня в 11:00 (МСК) на вебинаре покажем, как контролировать и подписывать отчетность по нескольким организациям в веб-интерфейсе 1С: видеть сроки, требования ФНС и ЕНС в одном окне, работать удаленно и снижать риск штрафов.

Хронический стресс CIO: почему он опаснее аврала

Хронический стресс CIO: почему он опаснее аврала
Стрессоустойчивость помогает ИТ-руководителю держаться в кризисах, но у нее есть цена. Объясняем, как постоянные авралы и ночные релизы влияют на мозг и гормоны.

Как автоматизировать транспортную логистику и подготовиться к переходу на ЭПД в 2026: итоги вебинара

Как автоматизировать транспортную логистику и подготовиться к переходу на ЭПД в 2026: итоги вебинара
С 1 сентября 2026 года ЭТрН станут обязательной частью перевозок. На вебинаре эксперт Инфостарта разобрал, как подготовиться к переходу, какие проблемы уже возникают у компаний и как автоматизировать транспортную логистику без хаоса и Excel

Fluent XML: Генератор XML

Fluent XML: Генератор XML
Универсальный фреймворк «ГенераторXML» для 1С. Цель публикации: Презентация и предоставление готового enterprise-инструмента для автоматизации и упрощения процесса создания XML-документов в 1С. Публикация предлагает уйти от стандартного низкоуровневого кода платформы в пользу современной объектной разработки на базе паттерна Fluent Interface (текучий интерфейс). Кому и для чего полезна публикация: 1) Разработчикам интеграций: Поможет в разы быстрее проектировать и сопровождать сложные обмены данными (SOAP, государственные ИС, Честный Знак, СМЭВ). 2) Архитекторам: Предоставляет готовый и отказоустойчивый библиотечный модуль (класс), который можно сразу внедрить как стандарт разработки внутри ИТ-команды. 3) Сторонникам Чистого Кода (Clean Code): Демонстрирует практическое применение паттернов SOLID и Fluent API в реалиях встроенного языка 1С для повышения читаемости и снижения стоимости поддержки кода.

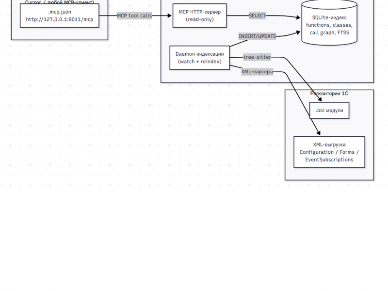
Паттерн экономии токенов в Claude Code на правке больших файлов

Паттерн экономии токенов в Claude Code на правке больших файлов
Паттерн в Claude Code: однострочный «ритуальный» Read снимает гейт Edit, а реальное содержимое для правки берётся компактным JSON из MCP code-index. На файлах в тысячи строк — десятки и сотни раз дешевле, чем штатный Read целиком.

Анализ и контроль прав доступа в 1С

Анализ и контроль прав доступа в 1С
Обработка представляет собой набор инструментов для анализа и интерактивного управления правами доступа. Это не отчет, содержащий сводную информацию, а средство для непосредственного взаимодействия, предназначенное для решения задач в реальном времени

Коварство &Вместо: почему «тихое» копирование процедур — это бомба замедленного действия при обновлении 1С

Коварство  &Вместо: почему «тихое» копирование процедур — это бомба замедленного действия при обновлении 1С
В данной статье рассмотрена ошибка, с которой мы столкнулись после обновления «1С:ERP Управление предприятием» с релиза 2.5.7 на релиз 2.5.22. Для модификации операций закрытия месяца у клиента было отдельное расширение, в котором были модифицированные копии типовых методов.

ТС ПИоТ как отдельный центральный узел, к которому подключаются разные кассы: эксперимент, диагностика и подводные камни

ТС ПИоТ как отдельный центральный узел, к которому подключаются разные кассы: эксперимент, диагностика и подводные камни
Когда в сети несколько магазинов, быстро возникает вопрос архитектуры: ставить ТС ПИоТ на каждый кассовый узел или можно централизовать часть обмена. Я проверил второй вариант на практике: вынес ТС ПИоТ в отдельный узел, сделал прокси и посмотрел, где схема работает, а где появляются подводные камни.

Эффективные фреймворки бизнес-аналитиков, которыми еще не пользуются аналитики 1С

Эффективные фреймворки бизнес-аналитиков, которыми еще не пользуются аналитики 1С
Почему на проектах внедрения ERP-систем возникает разрыв между бизнесом и разработкой – и какую роль в его закрытии играет бизнес-аналитик? Покажем фреймворки, которые помогают точнее выявлять проблемы, проектировать пользовательские сценарии, приоритезировать требования, проверять гипотезы и снижать риски сложных внедрений 1С. Объясним, как CATWOE, CJM, GA, HADI, MECE, MoSCoW, SAFe, UC и ТРИЗ могут быть полезны аналитикам 1С не как догма, а как практические инструменты для работы с бизнес-задачами.

Идеальное ТЗ для разработчика

Идеальное ТЗ для разработчика
Каким должно быть техническое задание, чтобы разработчик понял задачу так же, как аналитик, тестировщик и бизнес? Покажем, почему требованиям нужны обоснование, конкретные формулировки по SMART, единый командный контекст и визуальная опора в виде схем, макетов и глоссария. Объясним, как недосказанность, размытые формулировки и отсутствие коммуникации превращают даже хорошо оформленное ТЗ в источник ошибок. Отдельно поговорим о soft skills: регулярных встречах, синках, воркшопах и умении вовремя проговорить нюансы с исполнителями.

Культура бесконечных созвонов

Культура бесконечных созвонов
Современный рабочий день сотрудника любой крупной компании, в том числе, в сфере IT, все чаще превращается в цепочку созвонов, летучек и бесконечных онлайн-обсуждений. Команды постоянно на связи, календари заполнены, коммуникации стало больше – но ощущение реальной продуктивности почему-то исчезает. Почему компании начинают «съедать» собственное рабочее время, как культура постоянных синхронизаций влияет на мышление сотрудников и можно ли сохранить баланс между регулярным взаимодействием с коллегами и глубокой работой? Автор разбирается в этих вопросах.

Мифы и реальность перехода с иностранного ПО

Мифы и реальность перехода с иностранного ПО
Быстрый переход с иностранного ПО на российские решения редко бывает просто заменой системы – особенно когда речь идет о МСФО, ежемесячной отчетности и отключении от зарубежной инфраструктуры в жесткий срок. На примере проекта перехода с Oracle JD Edwards и Harmony reports на 1С разбираем проблемы, с которыми сталкивается команда: неполные данные, отсутствие доступа к исходной системе, скрытые доработки, накопленные ошибки учета и постоянный поток новых требований. Объясняем, почему кризисный подход не дает гарантий результата и чем полноценный переход отличается от установки нового программного обеспечения. Отдельно рассматриваем правильную методологию замещения: детальное обследование, стратегию перехода, методологическую подготовку и поэтапную автоматизацию.

Стандарты v8std, связанные с информационной безопасностью

Стандарты v8std, связанные с информационной безопасностью
Безопасная конфигурация в 1С начинается с соблюдения стандартов v8std, которые определяют требования к защите серверного API, работе с внешним кодом, запуску приложений и хранению чувствительных данных. Объясняем ключевые принципы безопасной разработки: от корректного использования признака «Вызов сервера» и безопасного хранения паролей до правил запуска внешних программ, ограничения исполнения произвольного кода и работы с внешними компонентами. Подробный разбор каждого требования показывает, как минимизировать риски и создать конфигурацию, устойчивую к типовым угрозам безопасности.

Почему зарплату в 1С видно даже после ограничения прав — и как это исправить

Почему зарплату в 1С видно даже после ограничения прав — и как это исправить
Зарплатные данные в 1С могут быть видны даже после скрытия раздела «Зарплата и кадры»: в отчетах, проводках, платежках и регламентированной отчетности. Разбираем, как закрыть доступ в БП 3.0 и КА 2.5 без сбоев в работе бухгалтерии и рисков для учета

В O2 1.1 появилась модель маршрутизации для задач логистики и доставки

В O2 1.1 появилась модель маршрутизации для задач логистики и доставки
Разработчики O2 представили версию 1.1 с поддержкой маршрутизации. Новая модель помогает автоматизировать доставку, распределение заявок и планирование выездов, используя данные и бизнес-правила непосредственно из 1С.

Простая система управления проектами в 1С: от планов и задач до ресурсов, бюджета и себестоимости

Простая система управления проектами в 1С: от планов и задач до ресурсов, бюджета и себестоимости
Приглашаем на вебинар 11 июня в 16:00 (Мск) по системе управления проектами на платформе 1С для компаний, которым важно видеть не только задачи и сроки, но и ресурсы, трудозатраты, бюджет, себестоимость и управленческую отчетность в едином контуре.

Вышла новая версия расширения «Учет по проектам в 1С:Бухгалтерии 3.0»

Вышла новая версия расширения «Учет по проектам в 1С:Бухгалтерии 3.0»
В новой версии расширения «Учет по проектам в 1С:Бухгалтерии 3.0» появились дополнительные аналитики отчетов, шаблоны распределения по проектам и поддержка распределения выплат самозанятым и не только. Рассказываем о преимуществах подробнее.

Как мы ускорили отгрузку заказов в ООО «Фортис», связав 1С и Telegram за 1 месяц

Как мы ускорили отгрузку заказов в ООО «Фортис», связав 1С и Telegram за 1 месяц
Как сократить рутинную коммуникацию между менеджерами и складом? Рассказываем, как Telegram-бот помог ускорить передачу информации на склад, автоматизировать обновления статусов и снизить риск потери данных по заказам.

Июньские курсы Инфостарт Обучения для аналитиков и программистов 1С

Июньские курсы Инфостарт Обучения для аналитиков и программистов 1С
В программе июньских курсов по 1С – знакомство с платформой, погружение в программирование и инструменты, которые ускоряют разработку и помогают проще работать над проектами.

1С-аналитик: чем занимается, сколько зарабатывает и как им стать

1С-аналитик: чем занимается, сколько зарабатывает и как им стать
1С-аналитик помогает бизнесу внедрять и развивать системы на базе «1С»: собирает требования, ставит задачи разработчикам, настраивает решения и поддерживает пользователей. Рассказываем, чем он занимается, сколько зарабатывает и как войти в профессию.

Моделирование угроз безопасности ПДн в рамках 152-ФЗ в типовых конфигурациях 1С

Моделирование угроз безопасности ПДн в рамках 152-ФЗ в типовых конфигурациях 1С
Утечка данных, вирусная атака или ошибки сотрудников могут привести к серьезным последствиям для бизнеса. Рассказываем, как определить наиболее опасные угрозы для ИСПДн и выбрать меры защиты. Больше о защите ПДн – на курсе Инфостарт Обучения.

Почему ИИ не заменит аналитика в написании технического задания

Почему ИИ не заменит аналитика в написании технического задания
ИИ для большинства компаний уже стал рабочим инструментом. Он помогает отвечать клиентам, обрабатывать данные, искать ошибки и ускорять рутину. Поэтому все чаще звучит вопрос: сможет ли он заменить специалистов, в том числе аналитика 1С?

1С как центр бизнес-экосистемы: почему обмен данными стал ключевым навыком разработчика

1С как центр бизнес-экосистемы: почему обмен данными стал ключевым навыком разработчика
Корректно настроенный обмен данными влияет на скорость работы и эффективность бизнес-процессов. Разбираем основные виды интеграций в 1С, особенности обменов между конфигурациями и внешними сервисов, а как реализовать их на практике – научим на курсе.

Как прошла INFOSTART FRIENDS REGATA 2026 в Турции

Как прошла INFOSTART FRIENDS REGATA 2026 в Турции
Вот и завершилась INFOSTART FRIENDS REGATA 2026 в Турции. Семь дней – с 16 по 23 мая – пролетели между гонками, вечерними разговорами на яхтах, острыми моментами в море и бесконечно красивыми бухтами Эгейского моря. Рассказываем, как это было.

Хронический стресс CIO: почему он опаснее аврала

Хронический стресс CIO: почему он опаснее аврала
Стрессоустойчивость помогает ИТ-руководителю держаться в кризисах, но у нее есть цена. Объясняем, как постоянные авралы и ночные релизы влияют на мозг и гормоны.

Как стать докладчиком на конференциях Инфостарта: практические советы

Как стать докладчиком на конференциях Инфостарта: практические советы
Хотите стать докладчиком на конференции Инфостарта, но не знаете, с чего начать? В статье рассказываем, как выбрать тему, подать заявку и подготовиться к выступлению. Опыт выступлений не обязателен – важнее практика и желание поделиться ею.

Дофамин и принятие решений: почему ИТ-руководитель ищет новое, даже когда все работает

Дофамин и принятие решений: почему ИТ-руководитель ищет новое, даже когда все работает
Почему вам часто хочется чего-то нового, что-то изменить в том, что и так работает? Это происходит из-за воздействия дофамина: делимся информацией из доклада Вячеслава Дубынина с INFOSTART CIO CAMP и рассказываем, как дофамин влияет на решения CIO.

INFOSTART TECH EVENT vs INFOSTART A&PM EVENT: две конференции Инфостарт – как выбрать свою

INFOSTART TECH EVENT vs INFOSTART A&PM EVENT: две конференции Инфостарт – как выбрать свою
Осенью 2026 года Инфостарт проведет два события: INFOSTART TECH EVENT 8–10 октября для разработчиков и инженеров, а INFOSTART A&PM EVENT 12–14 ноября – для аналитиков, РП и продуктовых команд. Какое выбрать или посетить оба? Разберемся вместе.

Контроль и подписание отчетности по нескольким организациям в веб-интерфейсе 1С

Контроль и подписание отчетности по нескольким организациям в веб-интерфейсе 1С
10 июня в 11:00 (МСК) на вебинаре покажем, как контролировать и подписывать отчетность по нескольким организациям в веб-интерфейсе 1С: видеть сроки, требования ФНС и ЕНС в одном окне, работать удаленно и снижать риск штрафов.

С 15 мая 1С:ДиректБанк будет работать со Сбербанком через Sber API

С 15 мая 1С:ДиректБанк будет работать со Сбербанком через Sber API
Для работы со Сбербанком сервис 1С:ДиректБанк переходит на новую технологию Sber API. Чтобы клиенты Сбера могли отправлять платежи и загружать выписки прямо из учетной системы, им потребуется обновить конфигурацию и внести изменения в настройки.

Вебинар по работе с ЭПД: отвечаем на ваши вопросы

Вебинар по работе с ЭПД: отвечаем на ваши вопросы
Как работать с ЭПД без интернета, кто оформляет документы и когда они не нужны – отвечаем на ключевые вопросы участников вебинара. Не нашли ответ на свой вопрос – оставляйте заявку на консультацию или посмотрите запись онлайн-встречи.

1С:Подпись расширяется: новые типы лицензий для торговых площадок  

1С:Подпись расширяется: новые типы лицензий для торговых площадок  
Фирма «1С» сообщила о выпуске лицензий 1С:Подпись для торговых площадок «Фабрикант» и «B2B». Рассказываем, для чего нужны эти лицензии, какие есть варианты поставки, сколько они стоят и как подключить 1С:Подпись.Торги.

Простая перевозка грузов: как работает ЭПД

Простая перевозка грузов: как работает ЭПД
Сегодня разбираем, как оформлять электронные документы при простой перевозке и с участием экспедитора. О том, что необходимо учесть при переходе на ЭПД, о практике работы в 1С и требованиях закона, расскажем на вебинаре 23 апреля – регистрируйтесь.

Актуальные цены и остатки на сайте: как связать B2B-портал с 1С

Актуальные цены и остатки на сайте: как связать B2B-портал с 1С
2 июня в 12:00 МСК в прямом эфире покажем архитектурный подход, который исключает эту проблему. Разберем глобальное обновление версии «Стандарт» веб-портала «Онлайн-заказ»: интерфейс, скорость и кастомизацию без потери типовых обновлений 1С.

Приглашаем на вебинар «От затрат к прибыли: строим эффективную и окупаемую систему обучения сотрудников»

Приглашаем на вебинар «От затрат к прибыли: строим эффективную и окупаемую систему обучения сотрудников»
На вебинаре разберем, как перевести обучение сотрудников в единую цифровую среду на платформе 1С и выстроить централизованную систему управления обучением во всех филиалах компании.

Фирма «1С» рассказала о возможностях будущего релиза 1.89 «1С:Аналитики»

Фирма «1С» рассказала о возможностях будущего релиза 1.89 «1С:Аналитики»
В технологическом блоге «Заметки из Зазеркалья» опубликован обзор будущего релиза «1С:Аналитики» 1.89. Основной акцент сделан на развитии инструментов работы со связями объектов, улучшении интерфейса дашбордов и редактора карт.

«Росмиграция.рф»: автоматический мониторинг реестра контролируемых лиц и отправка уведомлений в МВД

«Росмиграция.рф»: автоматический мониторинг реестра контролируемых лиц и отправка уведомлений в МВД
В каталоге «Корпоративные решения» появился сервис «Росмиграция.рф» для автоматической проверки иностранных сотрудников по реестрам МВД. Решение помогает вести миграционный учет, получать статусы по email и отправлять уведомления в ведомство.

Как автоматизировать транспортную логистику и подготовиться к переходу на ЭПД в 2026: итоги вебинара

Как автоматизировать транспортную логистику и подготовиться к переходу на ЭПД в 2026: итоги вебинара
С 1 сентября 2026 года ЭТрН станут обязательной частью перевозок. На вебинаре эксперт Инфостарта разобрал, как подготовиться к переходу, какие проблемы уже возникают у компаний и как автоматизировать транспортную логистику без хаоса и Excel

Лицензии 1С:Предприятие 8.3 – цены на клиентские и серверные лицензии (ПРОФ, КОРП, мобильные) от 9400 рублей

Лицензии 1С:Предприятие 8.3 – цены на клиентские и серверные лицензии (ПРОФ, КОРП, мобильные) от 9400 рублей
Лицензии на 1С Предприятие обеспечивают пользователям независимую масштабируемость – по функционалу прикладных решений и по клиентским рабочим местам. Чтобы расширить функциональные возможности используемой системы, требуется приобрести новые приложения. Если увеличивается число рабочих мест – необходимо купить пользовательские лицензии 1С. Также возможен апгрейд лицензий. Обычно поставка ПО осуществляется с программной защитой. По более высокой цене можно приобрести ПО с аппаратным ключом защиты (USB).

1С:Бухгалтерия 8.3, редакция 3.0 - цена на типовую конфигурацию 1С:БП (Базовая, ПРОФ, КОРП) от 4900 руб.

1С:Бухгалтерия 8.3, редакция 3.0 - цена на типовую конфигурацию 1С:БП (Базовая, ПРОФ, КОРП) от 4900 руб.
1С:Бухгалтерия 8.3 (1С:БП) — самая популярная бухгалтерская программа в России. Эта версия 1С позволяет автоматизировать бухучёт, налоговый учёт и финансовые процессы в компаниях любого масштаба. Современная 1C:Бухгалтерия учитывает требования законодательства, содержит встроенные сервисы для отчётности и снижает количество ошибок. С помощью программы можно формировать необходимые документы, отчёты, справочники и управлять данными о движении финансов. Покупайте в Инфостарт и получайте 15% бонусов на наши услуги, сервисы и мероприятия!

1С:Зарплата и управление персоналом 8 (ЗУП) - цена на ПРОФ и КОРП от 11100 руб.

1С:Зарплата и управление персоналом 8 (ЗУП) - цена на ПРОФ и КОРП от 11100 руб.
1С:Зарплата и управление персоналом 8 – программа для полной автоматизация учета и управления сотрудниками на предприятии. Базовая, КОРП и ПРОФ версии. Покупайте в Инфостарт и получайте 15% бонусов на наши услуги, сервисы и мероприятия!

1С:Сервер взаимодействия — единая система коммуникаций в «1С:Предприятие» по цене от 50400 руб.

1С:Сервер взаимодействия — единая система коммуникаций в «1С:Предприятие» по цене от 50400 руб.
1С:Сервер взаимодействия — удобный инструмент для быстрой и безопасной командной работы внутри «1С:Предприятие». Он позволяет организовать корпоративные чаты и видеозвонки, обмениваться файлами и документами без использования сторонних мессенджеров, а также обеспечивает полную конфиденциальность данных благодаря локальному размещению сервера.

1С:Управление торговлей 8 (УТ) - цена на версии ПРОФ и базовая от 10000 руб.

1С:Управление торговлей 8 (УТ) - цена на версии ПРОФ и базовая от 10000 руб.
1С Управление торговлей (1C УТ) — инструмент для повышения эффективности торговли. Автоматизация работы склада, максимизация продаж, упрощение работы с товарами и номенклатурой. Ведение оперативного и управленческого учета. Базовая и ПРОФ версии. Бесплатное демо! Покупайте в Инфостарт и получайте 15% бонусов на наши услуги, сервисы и мероприятия!

1С:152DOC: конструктор технической документации в области защиты информации: цены от 25 000 руб.

1С:152DOC: конструктор технической документации в области защиты информации: цены от 25 000 руб.
Конструктор технической документации 1С 152DOC предназначен для операторов персональных данных. Сервис помогает создавать, редактировать и хранить документы по защите персональных данных и эксплуатации средств криптографической защиты информации в соответствии с законодательством РФ эффективно и без ошибок

1С:Контрагент. Автозаполнение реквизитов контрагентов по ИНН: цены от 4 200 руб.

1С:Контрагент. Автозаполнение реквизитов контрагентов по ИНН: цены от 4 200 руб.
1С- Контрагент - сервис получения реквизитов контрагента по ИНН или по наименованию в Информационной базе. Заполнение данных по контрагенту (наименование, учредитель, коды контролирующих органов, юридический адрес и телефон компании) с одной кнопки как из справочника, так и из документа учетной системы. Стоимость и тарифы представлены ниже.

1С-Отчетность со скидками до 80% для групп компаний

1С-Отчетность со скидками до 80% для групп компаний
Отправка отчетности из 1С в ФНС, СФР, Росстат, ФСРАР, РПН, ФТС и ЦБ со скидкой для групп компаний ИП и ЮЛ до 80%

1С-Отчетность - cдача регламентированной отчетности из программ 1С: цены от 1800 рублей

1С-Отчетность - cдача регламентированной отчетности из программ 1С: цены от 1800 рублей
Сдача регламентированной отчетности из программ "1С" во все контролирующие органы: ФНС, ПФР, ФСС, Росстат, Росалкогольрегулирование, Росприроднадзор и ФТС без выгрузок и загрузок в другие программы.

1С ИТС: купить информационно-технологическое сопровождение в Санкт-Петербурге по цене от 11 799 руб. | обновления и обслуживание

1С ИТС: купить информационно-технологическое сопровождение в Санкт-Петербурге по цене от 11 799 руб. | обновления и обслуживание
Комплексная технологическая поддержка и обслуживание 1С:ИТС. Договор регулярной поддержки пользователей 1С. Подключение сервиса по доступной стоимости.

Управление производством на базе 1С

Управление производством на базе 1С
Помогаем промышленным компаниям выстроить единую систему управления на базе 1С — от планирования и производства до контроля ресурсов, себестоимости и финансового результата.

Комплексная автоматизация строительной отрасли

Комплексная автоматизация строительной отрасли
Помогаем строительным компаниям выстроить единую систему управления на базе 1С — от планирования и учета до контроля затрат, ресурсов и финансового результата.

Внедрение 1С:ERP Агропромышленный комплекс

Внедрение 1С:ERP Агропромышленный комплекс
Внедряем 1С:ERP Агропромышленный комплекс под специфику агробизнеса — выстраиваем процессы от производства до финансов, обеспечивая прозрачную себестоимость, контроль ресурсов и управляемость бизнеса на основе данных.

Автоматизация агробизнеса на базе 1С

Автоматизация агробизнеса на базе 1С
Решения 1С для предприятий АПК создают основу для управляемого бизнеса: прозрачные процессы, контроль затрат, единые данные и поддержка решений на всех уровнях управления.

Архитектурный аудит ИТ-ландшафта

Архитектурный аудит ИТ-ландшафта
Проводим независимую оценку ИТ-ландшафта, чтобы понять, как архитектура поддерживает цели бизнеса, где возникают риски и что мешает развитию.